最近这段时间,是甲流高发的季节。
很多员工都因为身体的原因请了病假,那:
病假最长可以请多久呢?
病假工资应该如何计算呢?
这份病假工资的标准与计算方法,建议HR与员工都收藏起来~
在开始之前,先来简单理解一下病假和医疗期的区别:
医疗期类似于是一个理论法律概念,强调的是一个上限和约束;
病假是根据员工每次患病或负伤的具体情况而为其量身定做的一个离岗休息期限。
通俗来说就是医疗期是员工可以享受病假不被辞退的最长期限,而病假是员工可以享受病假离岗休息的实际天数。
那员工请病假可以请多久呢?
企业职工因患病或非因工负伤,需要停止工作医疗时,根据本人实际参加工作年限和在本单位工作年限,给予三个月到二十四个月的医疗期:

注:有个别地区不一样,详情可咨询当地社保局。
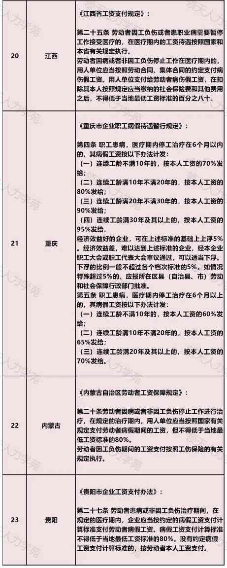
在实践中,全国各省市结合当地实际,陆续出台了地方性的病假工资政策和支付标准。
具体可查看下表:
综合上述可知,对于病假工资的支付标准,全国各地大多数地区均规定不得低于当地最低工资标准的80%,但个别地区对病假工资仍有特殊规定,如深圳地区要求员工病假工资应当按照不低于本人正常工作时间工资的百分之六十支付员工病伤假期工资,但是不得低于本市最低工资标准的百分之八十。
(本文来源领天人力学苑,如有侵权请联系删除)
©2025 大威人才网 版权所有
网站备案号: 鲁ICP备2025199220号-50 | SiteMap