来源:善世集团(ID:shanshi-hro)
当工资计算遇上假期休息,发放问题一直令HR头痛不已。基数、规则复杂不说,计算标准也不同,一不小心发放错误那可就是大问题了!
善世为大家总结了6类假期工资计算方法,欢迎收藏哦~


一、病假规定
病假(疾病或非工受伤医疗期)一次性申请时间,分别是3个月、6个月、9个月、12个月、24个月(特殊情形的可延长)。
员工病假期间,企业需要支付病假工资或者疾病救济费。
二、病假工资支付规定
病假工资计算基数为劳动者所在岗位相对应的正常出勤月工资,不包括年终奖、上下班交通补贴、工作餐补贴、住房补贴、中夜班津贴、夏季高温津贴、加班工资等特殊情况下支付的工资。
病假工资的计算基数不得低于当地规定的最低工资标准。
其中又按照病假时间长短有所区别:
1. 职工因病或非因工负伤连续休假在6个月以内的,企业应支付的病假工资(疾病休假工资)标准为:
(1)连续工龄不满2年的,按本人工资的60%计发;
(2)连续工龄满2年不满4年的,按本人工资的70%计发;
(3)连续工龄满4年不满6年的,按本人工资的80%计发;
(4)连续工龄满6年不满8年的,按本人工资的90%计发;
(5)连续工龄满8年及以上的,按本人工资的100%计发。
2. 职工因病或非因工负伤连续休假超过6个月的,企业应支付的病假工资(疾病救济费)标准为:
(1)连续工龄不满1年的,按本人工资的40%计发;
(2)连续工龄满1年不满3年的,按本人工资的50%计发;(3)连续工龄满3年及以上的,按本人工资的60%计发。
三、病假工资有最低标准
病假工资有最低支付标准。但各地的规定不同,比如上海市的病假工资不得低于当年本市职工最低工资的80%。
且最低标准中不包括由个人缴交的养老、医疗、失业保险费和住房公积金。


一、事假相关规定
事假的天数由用人单位制定的规章制度的确定。
事假是无薪的,但如果用人单位有规定可发薪水的则从其规定。如《深圳市员工工资支付条例(2019)》第二十五条 员工请事假的,用人单位可以不支付其事假期间的工资。
需要注意的是,有的用人单位不扣劳动者在事假期间的工资,在这种情况下,如果用人单位发了工资,且事假达到20天的,劳动者不再享受当年的年休假。
二、事假扣薪标准
员工因个人或家庭原因需要请假的可以向用人单位申请,经用人单位批准的假期,事假为无薪假,事假以天或小时为计算单位。
员工请事假每天的扣薪标准是:月基本工资/21.75天;
员工请事假每小时的扣薪标准是:月基本工资/21.75天/8小时。


一、关于婚假的规定
根据《国家劳动总局、财政部关于国营企业职工请婚丧假和路程假问题的通知》规定:职工本人结婚或职工的直系亲属(父母、配偶和子女)死亡时,可以根据具体情况,由本单位行政领导批准,酌情给予一至三天的婚丧假。
各地区关于婚假的规定可查看下表

二、二婚婚假规定
再婚者与初婚者一样,均应享受婚假待遇。
根据我国的相关规定,职工享受3天的婚假。对于再婚者的婚假问题,劳动和社会保障部门曾有明确答复,即“根据《中华人民共和国婚姻法》和国家有关职工婚假的规定精神,再婚者与初婚者的法律地位相同,用人单位对再婚职工应当参照国家有关规定,给予同初婚职工一样的婚假待遇”。
三、婚假工资计算方法
对于婚假,不少企业有自己内部的规章要求。
根据法律规定,用人单位可以制定本单位的规章制度,但是各个单位的规章制度必须符合国家或地区的法律法规和规章。
如果违反现有的法律法规和规章,这个规章制度就是违法的无效的,对职工并没有约束作用。
如果单位硬要按“公司规定”办事,由此侵犯了职工的合法权益,可能会有被被投诉的风险。
根据《关于国营企业职工请婚丧假和路程假问题的通知》规定,假期在三个工作日以内的,工资照发。


一、关于产假的规定
产假的天数是:98天+各地奖励天数。
国际劳工组织有关公约有“妇女须有权享受不少于14周的产假”的规定,14周即98天。同时丈夫享受相应的陪产假。
根据各地计生条例的修改产假有所延长,具体可参考下表

二、产假工资计算标准
(1)产假工资领取前提
若女职工在休产假期间已经享受了生育津贴、医疗补贴等待遇,当生育津贴高于员工平均工资时,企业不用再向其支付产假工资;
若低于平均工资,则公司需要补足差额。
而对于超过生育津贴支付期限、未达到生育津贴领取标准、或者企业未给员工缴纳生育保险的,员工是可以要求企业支付产假工资的。
(2)重要补充
女职工产假期间的生育津贴,对已经参加生育保险的,按照用人单位上年度职工月平均工资的标准由生育保险基金支付;对未参加生育保险的,按照女职工产假前工资的标准由用人单位支付。
同时,现目前各地区关于各地奖励的产假天数是否纳入生育津贴范围内尚不明确,暂时各地生育津贴仍是按照98天进行支付。


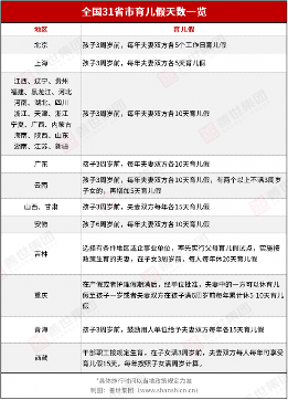
一、关于育儿假的相关规定
随着各省市《人口计划与生育条例》的修改,大多数省份明确了育儿假。
详情可参考下表

二、育儿假工资计算标准
关于休育儿假的待遇标准,有三种:
1、地方有规定的,优先适用地方规定的标准。
例如,《上海市人口与计划生育条例》第三十一条规定:“符合法律法规规定生育的夫妻,在其子女年满三周岁之前,双方每年可以享受育儿假各五天。育儿假期间的工资,按照本人正常出勤应得的工资发给。”按照这一规定,上海市职工休育儿假的,用人单位应当按正常出勤标准发放工资。
2、按劳动合同或规章制度规定的标准来确定。
如果地方法规未对育儿假期间的待遇标准作出规定,用人单位可以通过劳动合同约定或者规章制度规定的方式,明确育儿假期间的工资待遇标准。但一般情况下,劳动合同约定或者规章制度规定的标准不得低于当地最低工资标准。
3、按视同出勤标准支付育儿假工资。
地方规定不明确,用人单位也未通过劳动合同或规章制度规定育儿假工资的,用人单位应当按照正常出勤支付员工工资待遇。


一、关于年假的相关规定
根据《职工带薪年休假条例》国务院令第514号,第二条,职工连续工作1年以上的,享受带薪年休假。
其中的连续工作1年,后续出台的条例中有一些调整,根据《企业职工带薪年休假条例》第四条,年休假天数根据职工累计工作时间确定。职工在同一或者不同用人单位工作期间,以及依照法律、行政法规或者国务院规定视同工作期间,应当计为累计工作时间。
所以年假的条件应按照累计工作时间计算,只要累计工作时间1年及以上,就符合年休假规定。

二、未休年假工资如何计算?
根据《企业职工带薪年休假条例》第十一条,计算未休年休假工资报酬的日工资收入按照职工本人的月工资除以月计薪天数(21.75天)进行折算。
前款所称月工资,是指职工在用人单位支付其未休年休假工资报酬前12个月剔除加班工资后的月平均工资。在本用人单位工作时间不满12个月的,按实际月份计算月平均工资。
职工在年休假期间享受与正常工作期间相同的工资收入。
实行计件工资、提成工资或者其他绩效工资制的职工,日工资收入的计发办法按照本条第一款、第二款的规定执行。
整理来源:官方劳动法法规、51社保网
(本文来源善世集团(公众号ID:shanshi-hro),如有侵权请联系删除)
©2025 大威人才网 版权所有
网站备案号: 鲁ICP备2025199220号-50 | SiteMap